广州市工程竣工联合验收过程中消防专项办理程序
广州市住房和城乡建设局关于明确房屋建筑和
市政基础设施工程竣工联合验收过程中
消防专项办理程序的通知
各区住建局(含空港委住建局)、各有关单位:
根据《建设工程消防设计审查验收管理暂行规定》(住房和城乡建设部第51号令)以及我市现行房屋建筑和市政基础设施工程联合验收有关政策要求,针对联合验收过程中消防验收(备案)的不同情形,现将有关做法明确如下:
一、申报联合验收的项目依法需办理消防验收的
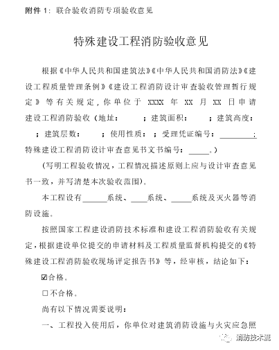
申报联合验收的项目依法需办理消防验收的,按我市房屋建筑和市政基础设施工程竣工联合验收等现行办理流程执行,出具联合验收消防专项验收意见,见附件1。海湾消防
二、申报联合验收的项目依法需办理消防验收备案的
(一)申报联合验收的项目依法需办理消防验收备案的,在资料审核通过后,由消防设计审查验收主管部门通知申报单位在收案后 1 个工作日内进行备案抽查,抽查结果同步告知工程质量监督机构。
(二)无论抽查是否被确定为检查对象,对符合备案条件的,由消防设计审查验收主管部门出具备案凭证作为竣工联合验收消防专项意见(见附件2)。
(三)消防设计审查验收主管部门对被确定为检查对象的其他建设工程,应当按照建设工程消防验收有关规定,检查建设单位提交的工程竣工验收报告的编制是否符合相关规定,竣工验收消防查验内容是否完整、符合要求。备案抽查的现场检查应当依据涉及消防的建设工程竣工图纸和建设工程消防验收现场评定有关规定进行。检查工作应当在项目被确定为检查对象之日起十五个工作日内(含出具抽查结果通知书时间)完成,并制作检查记录。
(四)对于被确定为检查对象的,消防设计审查验收主管部门应依据检查记录,出具消防验收备案抽查结果通知书(见附件3),并向社会公示。
(五)对检查不合格的,建设单位应当停止使用建设工程并组织整改,整改完成后,向消防设计审查验收主管部门申请复查。消防设计审查验收主管部门应当自收到书面申请之日起 7 个工作日内进行复查,并出具复查意见(同附件 3)。复查合格后方可使用建设工程。http://www.gstxf.com/
三、申报联合验收的项目依法需部分办理消防验收、部分办理消防验收备案的
需要办理消防验收的部分按本通知第一条执行,需要办理消防备案的部分按本通知第二条要求执行,在联合验收意见中同时出具消防专项验收意见和备案凭证。
四、关于联合验收项目消防备案的抽查比例
实施联合验收项目其他建设工程消防备案的抽查比例全市仍按《广东省实施<中华人民共和国消防法>办法》《广东省住房城乡建设厅关于明确建设工程消防设计审查验收工作有关事项的通知》(粤建质函〔2020〕30号)第九条的规定执行。
五、有关要求
(一)建设工程消防设计审查验收事关建设工程消防安全和人民群众生命财产安全,各有关单位要认真贯彻《住房和城乡建设部办公厅关于做好建设工程消防设计审查验收工作的通知》(建办科〔2021〕31 号)的文件精神要求,切实从源头上防范化解建设工程消防安全风险。
(二)申报联合验收的项目涉及办理消防验收备案的,申报单位应积极配合进行备案抽查。
(三)工程质量监督机构应加强建设工程施工过程质量监督。
(四)“房屋建筑和市政基础设施工程联合验收意见书”结论部分,对于消防验收的项目结论为是否通过,对于消防备案的项目结论为是否被确定为检查对象。
(五)对于2020年8月15日前已开工,工程质量监督机构未实施融合监管的项目,可通过消防服务平台单独办理消防验收(备案)。
本通知自发布之日起实施。
附件:1.联合验收消防专项验收意见
2.联合验收消防专项备案凭证
3.消防验收备案抽查/复查结果通知书
广州市住房和城乡建设局
2021年11月1日
海湾消防公司主营:海湾消防报警系统销售,消防设备安装,海湾气体灭火、海湾电气火灾、消防水喷淋系统施工安装,售后维修,海湾消防网站:http://www.gstxf.com/;海湾消防服务热线:4006-598-119


苏公网安备32058102002147号